儿科疑难重症ICD编码规则(上)
- 2019年6月20日
- 北京中卫云医疗数据分析与应用技术研究院
2018年1月,国家卫健委颁发《进一步改善医疗服务行动计划(2018-2020年)》中明确指出:在地级市和县的区域内,符合条件的医疗机构建立胸痛中心、卒中中心、创伤中心、危重孕产妇救治中心、危重儿童和新生儿救治中心。危重儿童和新生儿救治中心的疑难重症诊治能力的评价,就成为中心建设的重中之重,而对此项内容评估的主要依据来自病案首页数据。
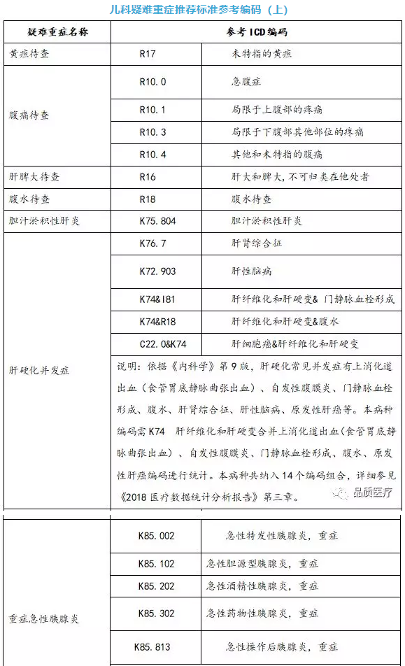
《三级综合医院医疗服务能力指南(2016年版)》中制定的儿科疑难重症共49个疾病,相对较多,我们分为上、中、下三篇展示这些疑难重症的参考标准编码。本篇为第一部分,主要为消化系统疾病及症状体征待查、呼吸系统疾病。



本文编码节选自北京中卫云医疗数据分析与应用技术研究院组织策划、东南大学出版社出版的《2018医疗数据统计分析报告》,全书提供226家综合性医院连续3年疑难重症诊疗数据分析,欲了解编码和数据全貌,扫码添加客服小卫(微信号:zwyun2018)哦。
